六月即将结束,暑期复习时间也越来越少,这是最后的基础阶段复习时间,2017考研的考生一定要夯实基础。说到基础,很多考生都认为考研数学不需要打牢基础,殊不知你总是做错题是因为小学2+3的问题没搞明白,说这句话就是让考生知道考研数学复习还是要重视基础阶段的复习,没有上心考研数学的考生一定要好好利用暑期这个时间。文都考研小编为了让您的基础复习更加有效,特别力荐文都老师编写的高等数学复习用书——2017《全国硕士研究生入学统一考试高等数学辅导讲义》,全书共分为十二章,对数学一、二、三考查要求都分别标注,适合不同类型的考生。全书对每一章的基本理论都给出了系统的归纳和总结,重点题型讲解部分给出每一部分的重点题型和综合题型,使考生通过学习,更加适应考试要求,为参加2017考研的考生打下牢固的基础。以下是本书的节选部分:
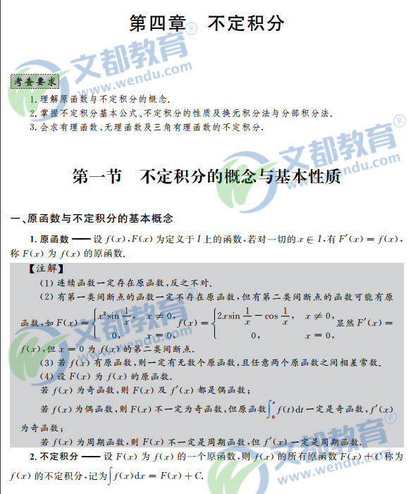
2017考研数学复习:高等数学辅导讲义之第四章不定积分





文都考研微信