陕西科技大学2017年硕士研究生参考书目已经发布,请报考陕西科技大学2017年硕士研究生的考生仔细查看。
温馨小提示:方便大家查看,文都考研特策划了各招生单位2017年硕士研究生招生简章专题,考生要记得点击收藏哦~~
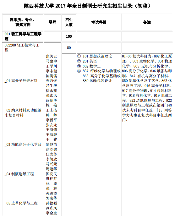
陕西科技大学2017年硕士研究生参考书目


陕西科技大学2017年硕士研究生参考书目已经发布,请报考陕西科技大学2017年硕士研究生的考生仔细查看。
温馨小提示:方便大家查看,文都考研特策划了各招生单位2017年硕士研究生招生简章专题,考生要记得点击收藏哦~~
陕西科技大学2017年硕士研究生参考书目


版权声明
本文版权属本网所有,任何媒体、网站或个人未经本网协议授权不得转载、链接、转贴或以其他方式复制发表。已经本站协议授权的媒体、网站,在下载使用时必须注明“稿件来源:文都教育”,违者本站将依法追究责任