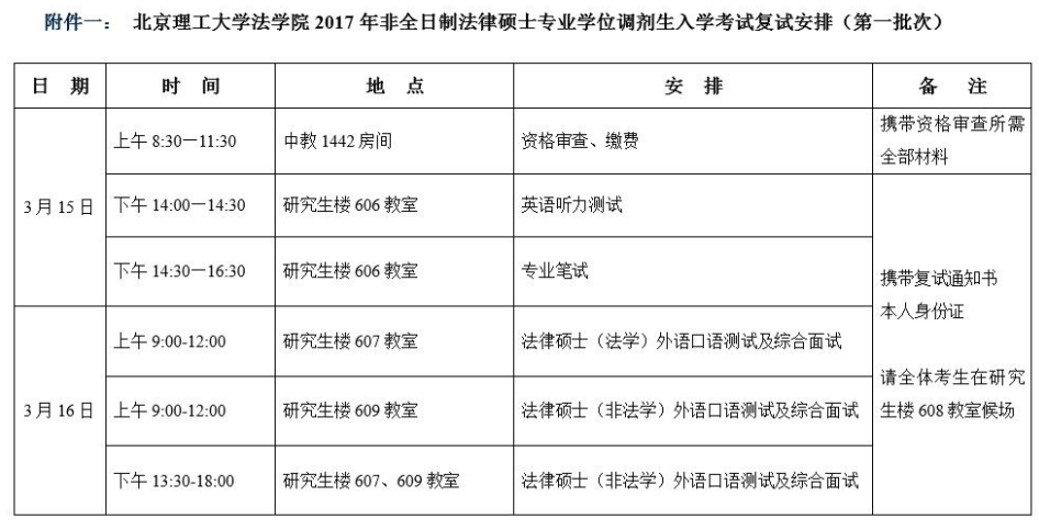
北京理工大学法学院2017考研调剂信息
一、资格审查:
申请调剂到我校非全日制法律硕士专业学位考生资格审查的材料包括:
①《北京理工大学2017年报考攻读硕士学位研究生情况登记表》(详见附件);
②准考证;
③身份证[出示原件,提交复印件(正反面复印到同一页面上)];
④学历证书(出示原件,提交复印件,应届本科毕业生交验学生证);
⑤在校历年学习成绩表(须加盖教务或人事部门公章)。
所有考生需要交纳复试费100元。
二、复试工作规定:
1、复试形式:外语听力、口语测试,专业知识笔试和综合面试,总分100分。
①外语听力10分、口语测试10分;
②专业知识笔试20分,笔试时间2小时;
③综合面试60分,面试时间不少于20分钟。
2、所有复试合格拟录取的考生需参加政审,政审不合格考生取消录取资格。拟录取考生体检将在入学报到时进行。
3、为保证复试公平公正,复试要求、程序,复试结果均进行公示。
监督电话:68913123;邮箱:yjszb@bit.edu.cn
三、复试权重:
考生总成绩=初试总成绩×50%+(复试成绩×5)×50%
拟录取考生应依据相应学科总成绩排名确定。
四、报名、复试及录取:
1、报名
报名时间:从即日起至4月“全国硕士生招生调剂服务系统”关闭之前均可报名。
报考外校全日制学术型硕士且本科为法学的考生可以申请调剂到我院非全日制法律硕士(法学)专业。
报考外校全日制法律硕士(法学)及非全日制法律硕士(法学)的考生可以申请调剂到我院非全日制法律硕士(法学)专业。
报考外校全日制法律硕士(非法学)及非全日制法律硕士(非法学)的考生可以申请调剂到我院非全日制法律硕士(非法学)专业。
具体申请调剂方案请参考网站上“2017年法学院接收非全日制法硕生调剂方法”
网站链接地址:http://law.bit.edu.cn/tzgg/96335.htm
2、复试
我院将在“全国硕士生招生调剂服务系统”关闭前,根据报名情况每周四安排一次复试,详情查看具体复试通知。
3、录取
凡通过我院复试的调剂考生,请登录“全国硕士生招生调剂服务系统”进行校外调入,完成录取工作。

【热点推荐】

文都考研微信