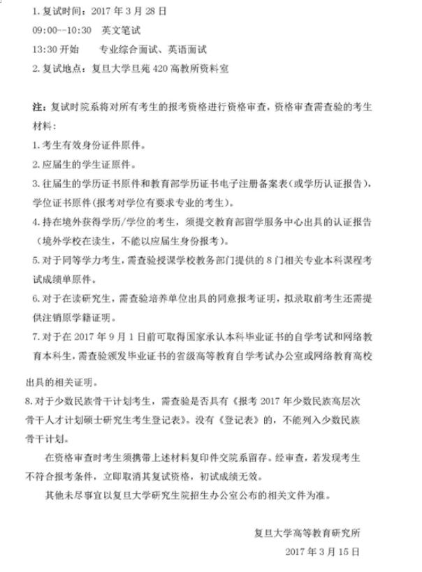
复旦大学高等教育研究所2017考研复试通知,请报考该校的考生提前准备好复试资格审核相应材料,仔细阅读公告中考研复试注意事项等信息,做好考研复试相关事宜。另外提醒,该校调剂工作也陆续展开,参加调剂的考生及时关注学校官网,了解更多有关复试、调剂信息,同时,文都考研网也会及时关注并向考生推送此类信息,预祝考生复试顺利,梦想成真。


文都考研会及时为考生们推送新鲜、有效且实用复习资料以及资讯类信息,来帮助征战2018考研的考生。关注文都考研网【kaoyan.wendu.com】,了解更多有关考研的内容。2018考研路,有你有文都。
【热点推荐】

文都考研微信