【温馨链接】全国各招生单位2018保研夏令营通知已陆续公布,有兴趣的大学生可报名参加。

  【文都定向保研专题上线,了解保研择校指导、保研面试技巧——点击进入专题

  文都2018保研系列直播课程——点击进入直播间
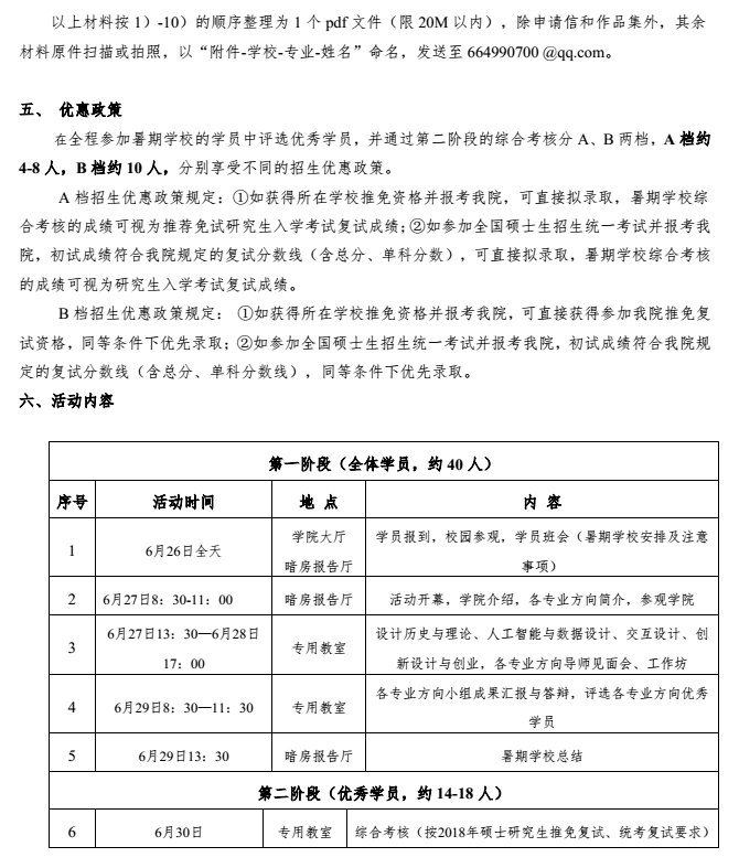
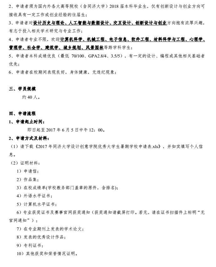
同济大学设计创意学院2017年优秀大学生夏令营通知
同济大学设计创意学院2017年优秀大学生夏令营通知
同济大学设计创意学院2017年优秀大学生夏令营通知
同济大学设计创意学院2017年优秀大学生夏令营通知

  附件下载:点击下载

  文都考研温馨提醒:2018研究生招生简章预计公布时间段为6月至10月,各位考生可参照历年招生简章内容,了解相应情况,提前做好报考该校的各项准备。2018保研夏令营已经开始报名,考研可关注文都考研招生简章栏目,小编会随时更新夏令营信息。如果想获取更多关于2018保研夏令营的信息可进入——2018文都保研推免交流:375436493

  文都考研会及时为考生们推送新鲜、有效且实用复习资料以及资讯类信息,来帮助征战2018考研的考生。关注文都考研网【kaoyan.wendu.com】,了解更多有关考研的相关内容。2018考研路,有你有文都。