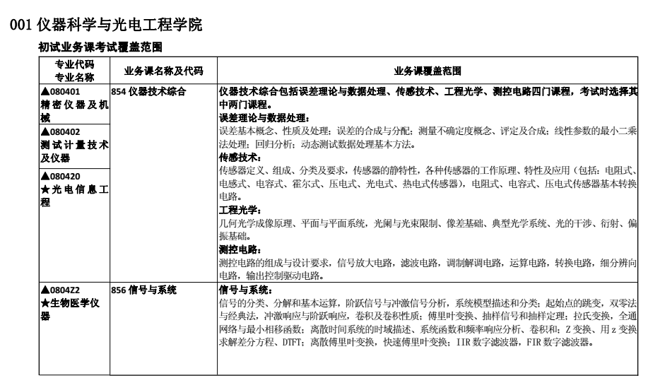
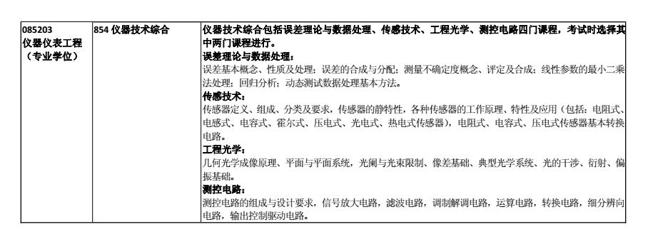
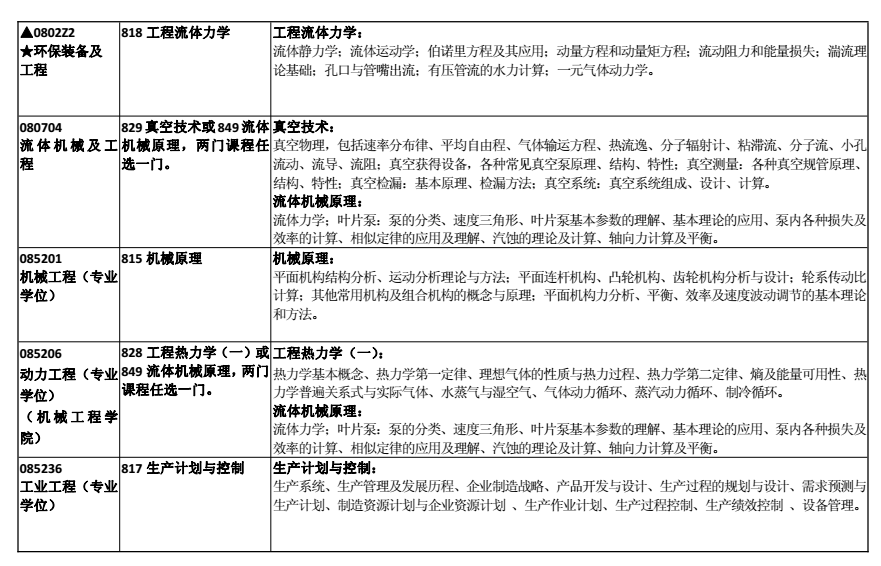
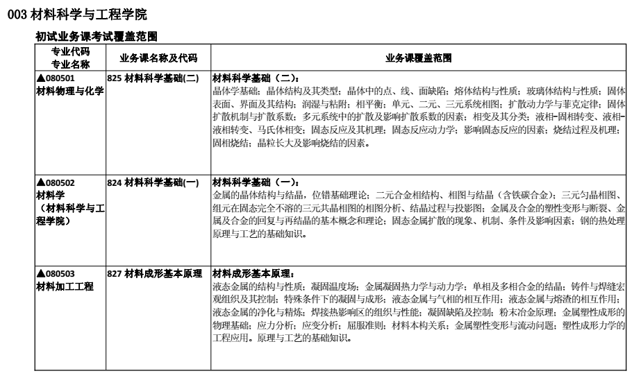
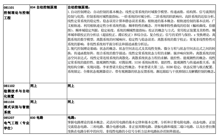
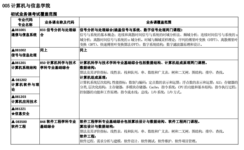
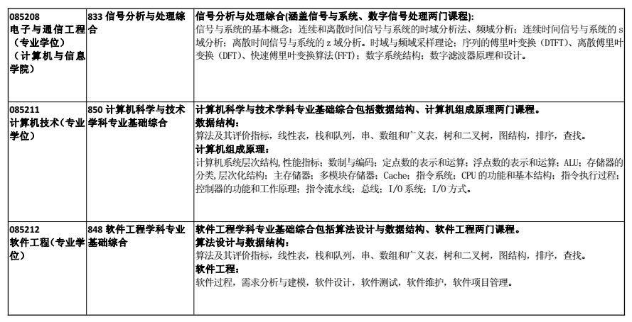
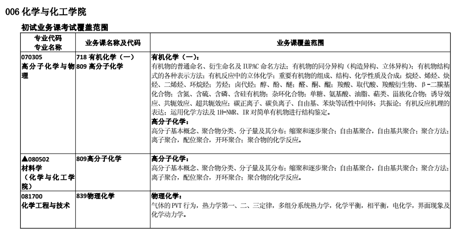
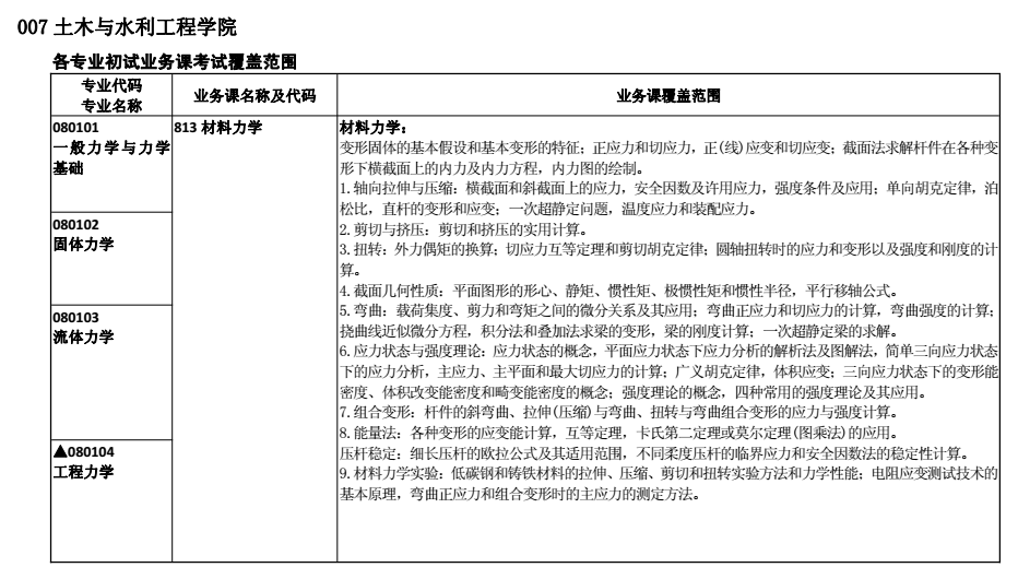
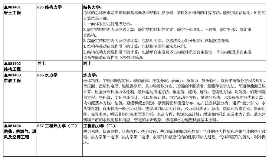
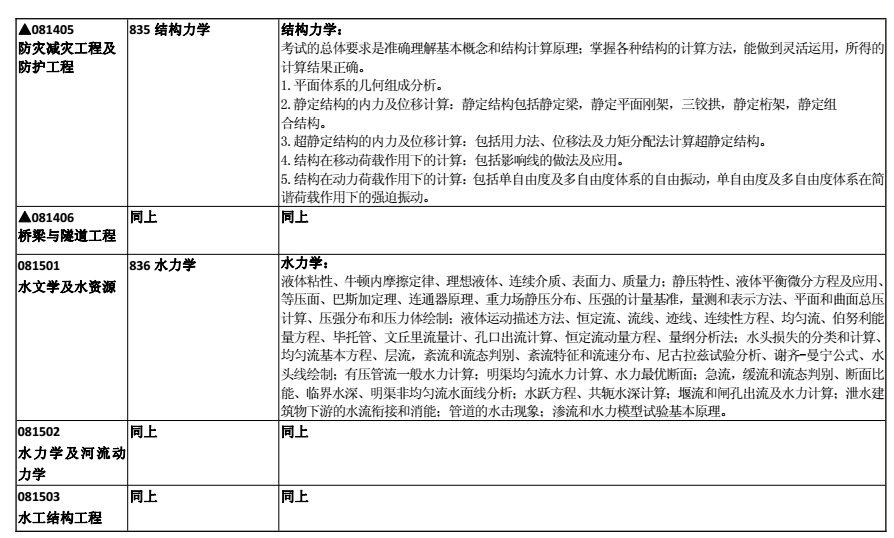
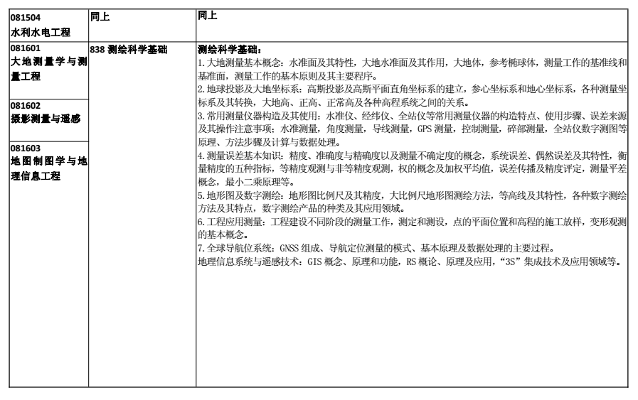
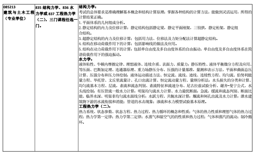
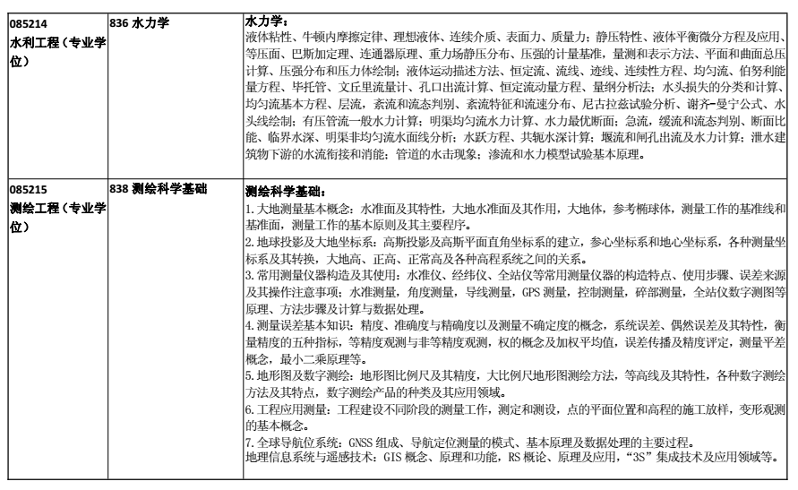
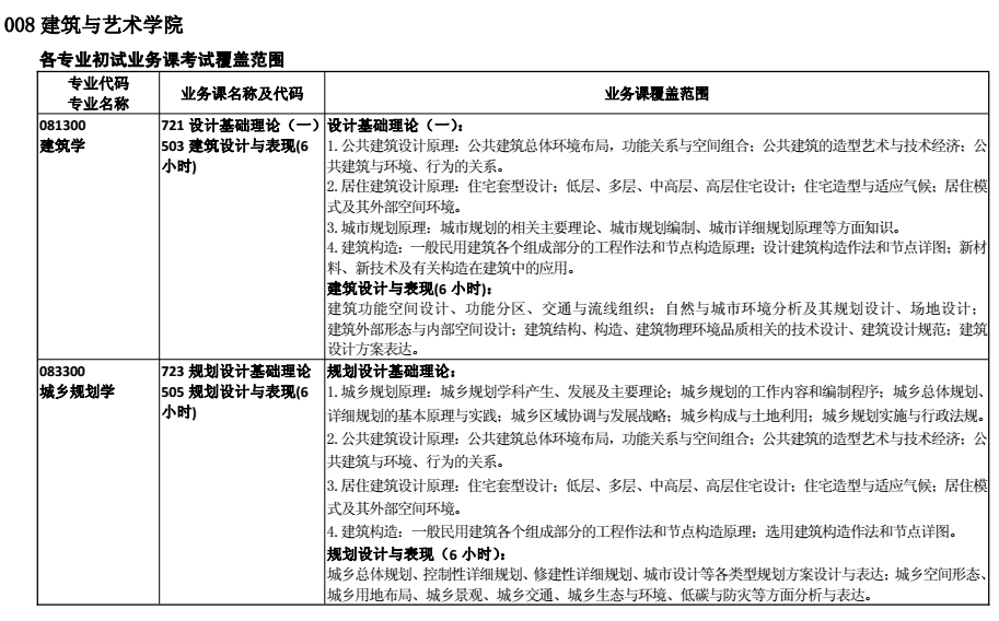
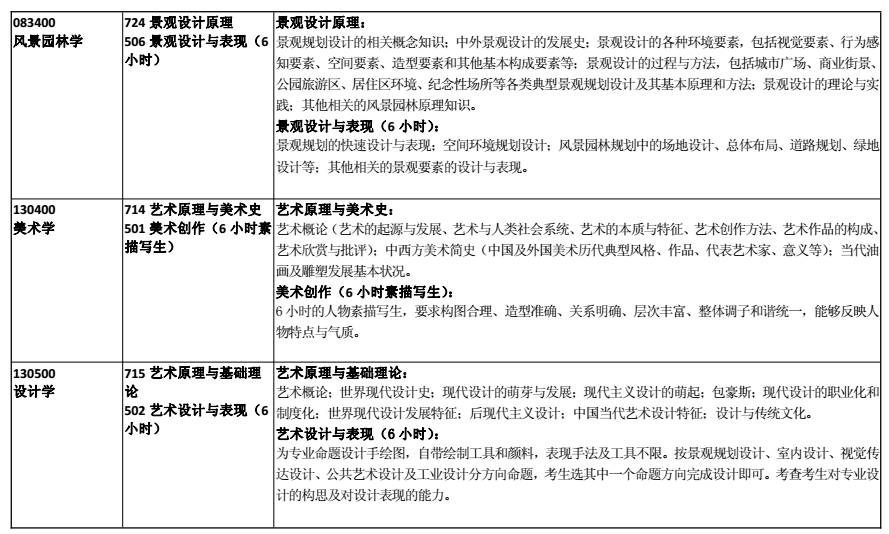
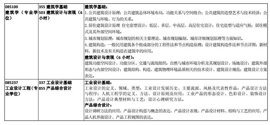
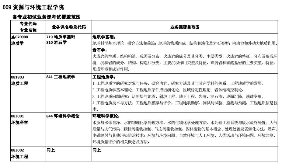
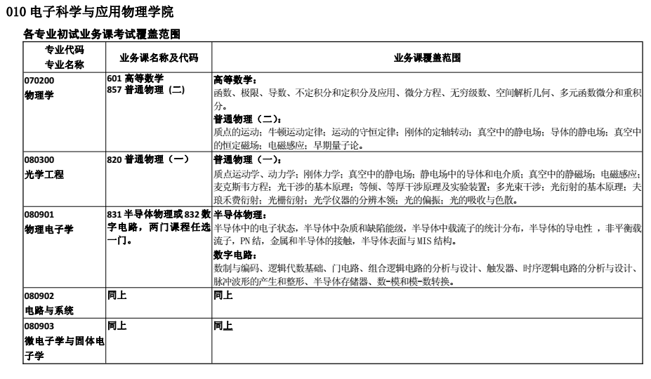
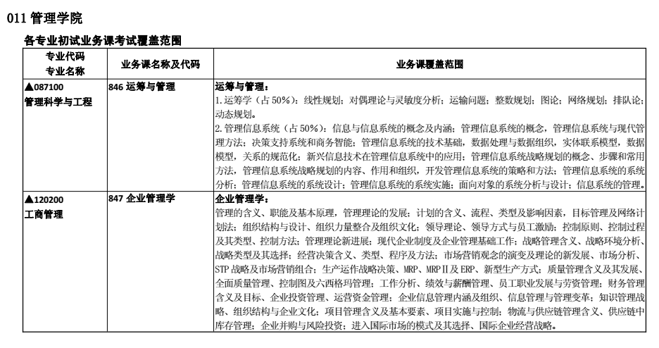
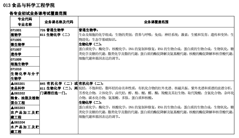
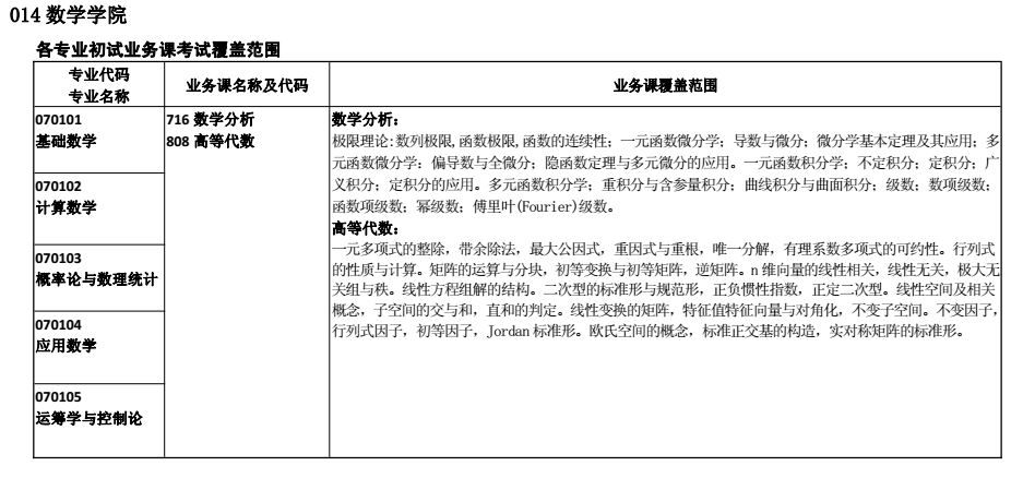
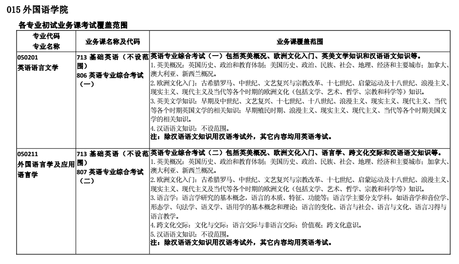
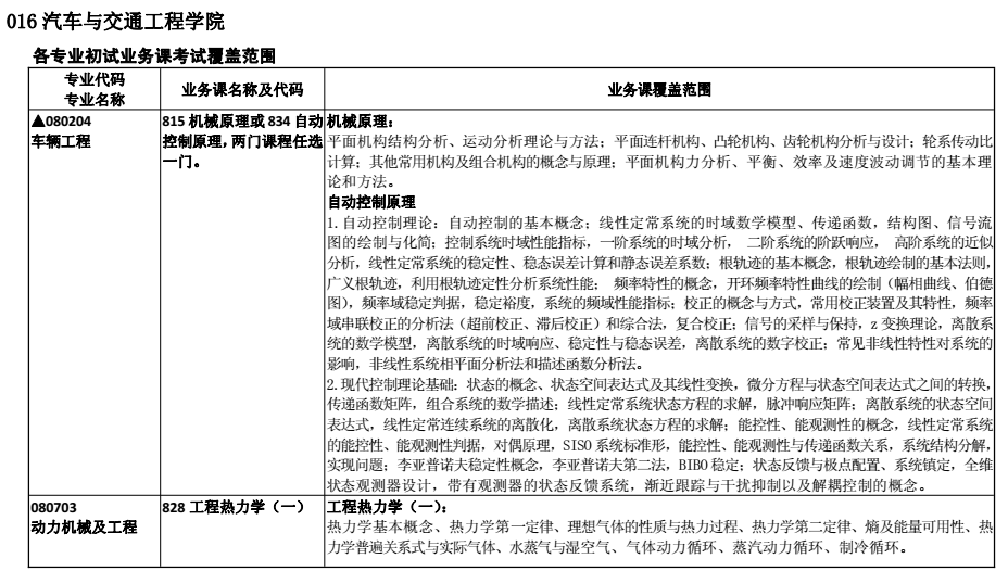
2018考研基础阶段的复习一定要跟着考研专业课大纲来复习,特别是对于各高校考研专业课自科目的考试,一定要根据考研专业课大纲复习。暑期来临,各高校2018考研专业课大纲的相关信息也会陆续的发布,确定好报考院校的考生随时关注自己所报考院校考研专业课大纲的信息,考生也可关注文都考研,小编会及时整理并推送各高校的2018考研专业课大纲的相关信息,以下是合肥工业大学2018考研专业课大纲,供考生参阅:








































文都考研会及时为考生们推送新鲜、有效且实用复习资料、资讯类以及2018考研专业课大纲等信息,来帮助征战2018考研的考生。关注文都考研网【kaoyan.wendu.com】,了解更多有关考研的相关内容。2018考研路,有你有文都。
【小编推荐】

文都考研微信