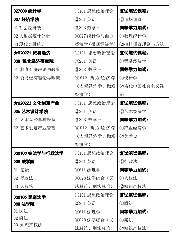
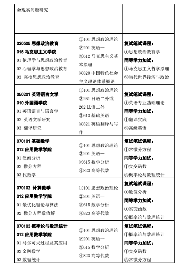
暑假即将来袭,2018研究生招生简章,2018研究生招生专业目录,2018研究生招生参考书目以及2018推免研究生招生简章也会陆续公布,确定好意向报考院校的考生可以关注文都考研,小编会及时整理推送全国各高校研究生招生简章的相关信息,以下是南京财经大学2018研究生招生专业目录,供考生们参阅:
【温馨提示】方便大家查看,文都考研特策划了全国各招生单位2018研究生招生简章专题,考生可Ctrl+D添加收藏。









文都考研会及时为考生们推送新鲜、有效且实用复习资料、资讯类以及2018考研公共课大纲、2018考研专业课大纲等信息,来帮助征战2018考研的考生。关注文都考研网【kaoyan.wendu.com】,了解更多有关考研的相关内容。2018考研路,有你有文都。
【小编推荐】

文都考研微信