9月已至,各高校2018研究生招生简章信息也在陆续公布中。考生切记:考研招生简章及研究生招生专业目录是大家通往考研路上的道关卡。详尽的了解政策变化以及需求,才能让正在备战的你不偏离轨道。【小编预告:考研大纲预计9月13日发布,考生可关注文都考研,届时,团将为大家提供详尽的大纲解析内容。】
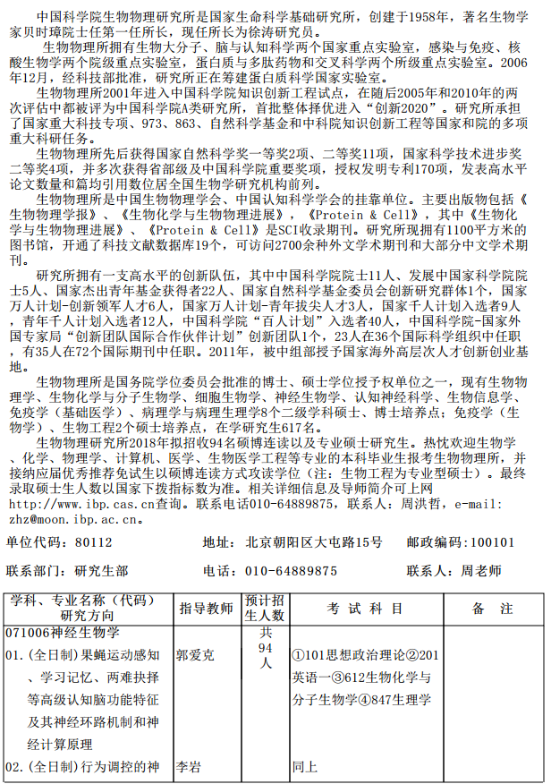
文都考研小编为考生推送招生简章系列信息,涵盖研究生招生简章、考研招生专业目录、招生参考书目、推免生招简等信息,以下是【中科院生物物理研究所2018研究生招生专业目录】
汇总信息请点:【全国各招生单位2018研究生招生简章专题】
附件:中科院生物物理研究所2018研究生招生专业目录.pdf

【文都2018考研大纲专题已正式上线,帮助大家了解2018考研及趋势——点击进入专题】
文都考研会及时为考生们推送新鲜、有效且实用复习资料、资讯类以及2018研究生招生简章等信息,来帮助征战2018考研的考生。关注文都考研网【kaoyan.wendu.com】,了解更多有关考研的相关内容。2018考研路,有你有文都。
【小编推荐】

文都考研微信