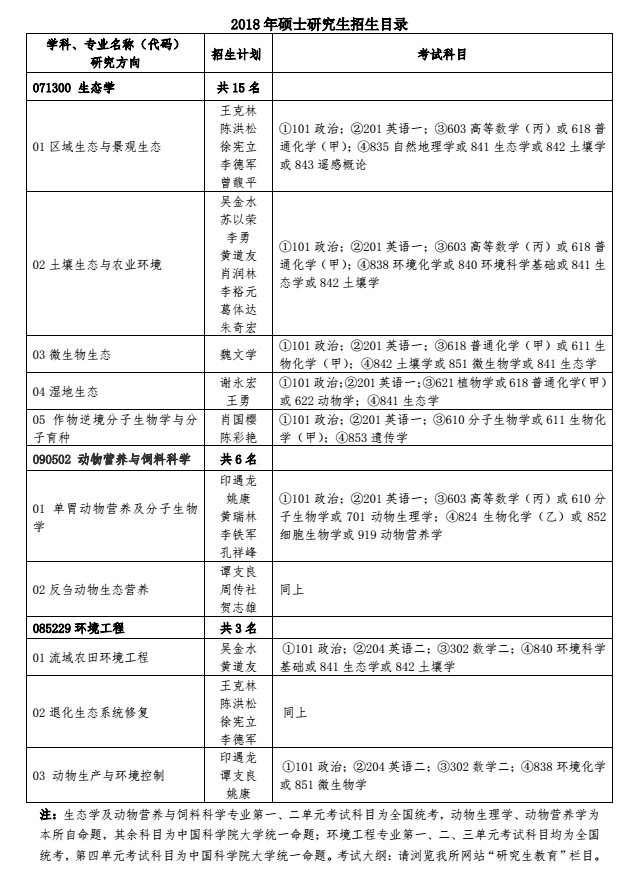
9月已近,全国各大高校已经陆续发布了2018研究生招生简章、研究生招生专业目录、研究生招生参考书目、推免研究生招生简章。2018招生简章相关信息的发布为2018考研复习的考生带来了很好的复习方向。考研招生简章及研究生招生专业目录是大家通往考研路上的道关卡,考生一定要及时的查看报考院校的招生简章及相关文件。为方便考生查看,文都考研小编也会及时的发布全国各院校的相关信息,涵盖研究生招生简章、考研招生专业目录、招生参考书目、推免生招简等信息,以下是【中科院亚热带农业生态研究所2018研究生招生专业目录】。
汇总信息请点:【全国各招生单位2018研究生招生简章专题】

文都考研会及时为考生们推送新鲜、有效且实用复习资料、资讯类以及2018研究生招生简章等信息,来帮助征战2018考研的考生。关注文都考研网【kaoyan.wendu.com】,了解更多有关考研的相关内容。2018考研路,有你有文都。
【小编推荐】

文都考研微信