9月已过半,各高校2018研究生招生简章信息也在陆续公布中。考生切记:考研招生简章及研究生招生专业目录是大家通往考研路上的道关卡。详尽的了解政策变化以及需求,才能让正在备战的你不偏离轨道。文都考研小编也会跨马加鞭的更新各高校2018考研招生简章的相关信息,考生可点击文都考研招生简章频道,点击Ctrl+D收藏。
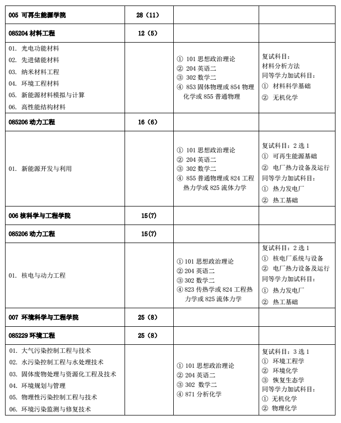
文都考研小编为考生推送招生简章系列信息,涵盖研究生招生简章、考研招生专业目录、招生参考书目、推免生招简等信息,以下是华北电力大学(北京)2018研究生招生专业目录(全)。
汇总信息请点:【全国各招生单位2018研究生招生简章专题】





【重点推送】文都教育2018考研报名专题已上线——点击进入,文都各位届时将为考生们做出全面详细的解析。
文都考研会及时为考生们推送新鲜、有效且实用复习资料、资讯类以及2018考研预报名、2018考研报名时间等信息,来帮助征战2018考研的考生。关注文都考研网【kaoyan.wendu.com】,了解更多有关考研政治的相关内容。2018考研路,有你有文都。
【小编推荐】

文都考研微信