重庆邮电大学各个学院陆续发布了该校的2019考研专业目录。重庆邮电大学2019考研专业目录向考生们传达了该校有哪些专业在招生、招生人数等信息,准备报考该校的考生们请仔细查看重庆邮电大学2019考研专业目录。
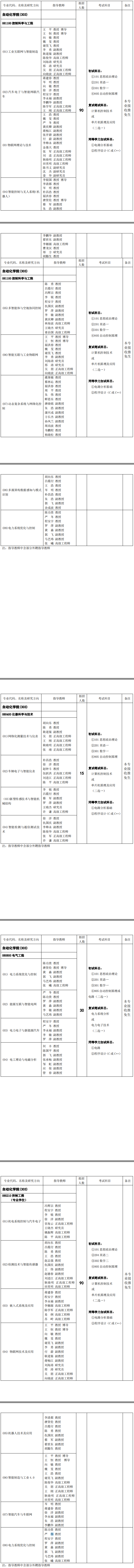
重庆邮电大学2019年自动化学院硕士研究生招生专业目录

注:专业目录中各专业拟招生人数仅供参考,实际招生人数以国家下达的2019年研究生招生规模为准,我校将保留根据国家下达的规模以及各专业上线生源情况对各专业招生人数进行调整的权利。
以上就是重庆邮电大学自动化学院2019考研专业目录的全部内容。了解研究方向和考试科目等相关信息,把握考研复习方向。

文都考研微信