中央财经大学报考点2019考研现场确认时间定在11月8日到10日,届时考生需要到中央财经大学学院南路校区学术会堂一层填写现场确认流程表,进行资格审查。中央财经大学报考点2019考研现场确认时间和地点通知如下:
关于公布 2019 年硕士研究生招生考试现场确认相关事项说明的通知
一、重要提醒
(一)请仔细阅读《中央财经大学2019年硕士研究生招生章程》中的报考条件,不满足报考条件的考生不得现场确认。
(二)未交费考生不得现场确认。
(三)因不符合报考条件和报考点要求而不准予现场确认的考生名单如下:不准予确认名单(待公布)。
二、现场确认
(一)选择中央财经大学为报考点并交费的考生,为保证现场确认过程安全有序,避免人多等待,请按以下分组和时间要求到我校学院南路校区学术会堂一层进行确认网报信息和现场摄像。
报名号 113400000-113497169:2018年11月8日上午 8:30—11:00,下午 1:30—3:30
报名号 113497170-113498998:2018年11月9日上午 8:30—11:00,下午 1:30—3:30
报名号 113499000-113499999:2018年11月10日上午 8:30—11:00,下午 1:30—3:30
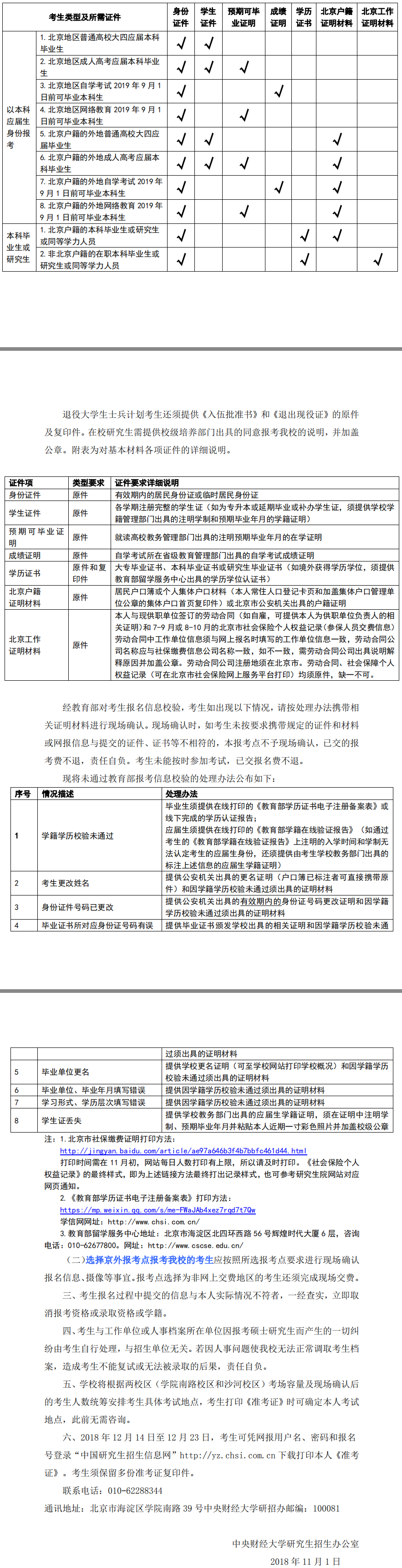
考生参加现场确认所需的基本材料:

推荐阅读:
这就是中央财经大学报考点2019考研现场确认地点及时间等信息的全部内容,请考生及时前往报考点参加2019考研现场确认资格审查。

文都考研微信