子品牌
学习工具
扫码手机浏览
考研QQ 群二维码
文都考研 官方微信
文都考研 官方微博
课程
【考研政治真题及答案解析汇总】
【考研专业课真题及答案解析汇总】
【考研英语复习资料汇总信息】
【研英语真题及答案解析汇总】
【研数学真题及答案解析汇总】
【研专业课真题及答案解析汇总】
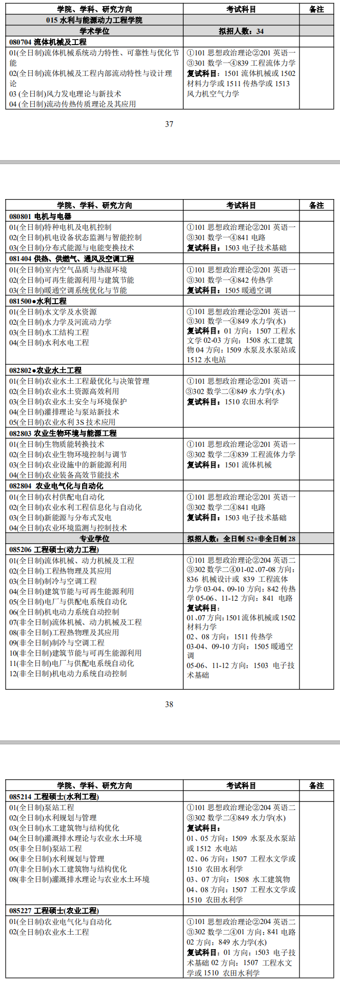
考研专业目录
版权声明
本文版权属本网所有,任何媒体、网站或个人未经本网协议授权不得转载、链接、转贴或以其他方式复制发表。已经本站协议授权的媒体、网站,在下载使用时必须注明“稿件来源:文都教育”,违者本站将依法追究责任
选课报班