子品牌
学习工具
扫码手机浏览
考研QQ 群二维码
文都考研 官方微信
文都考研 官方微博
课程
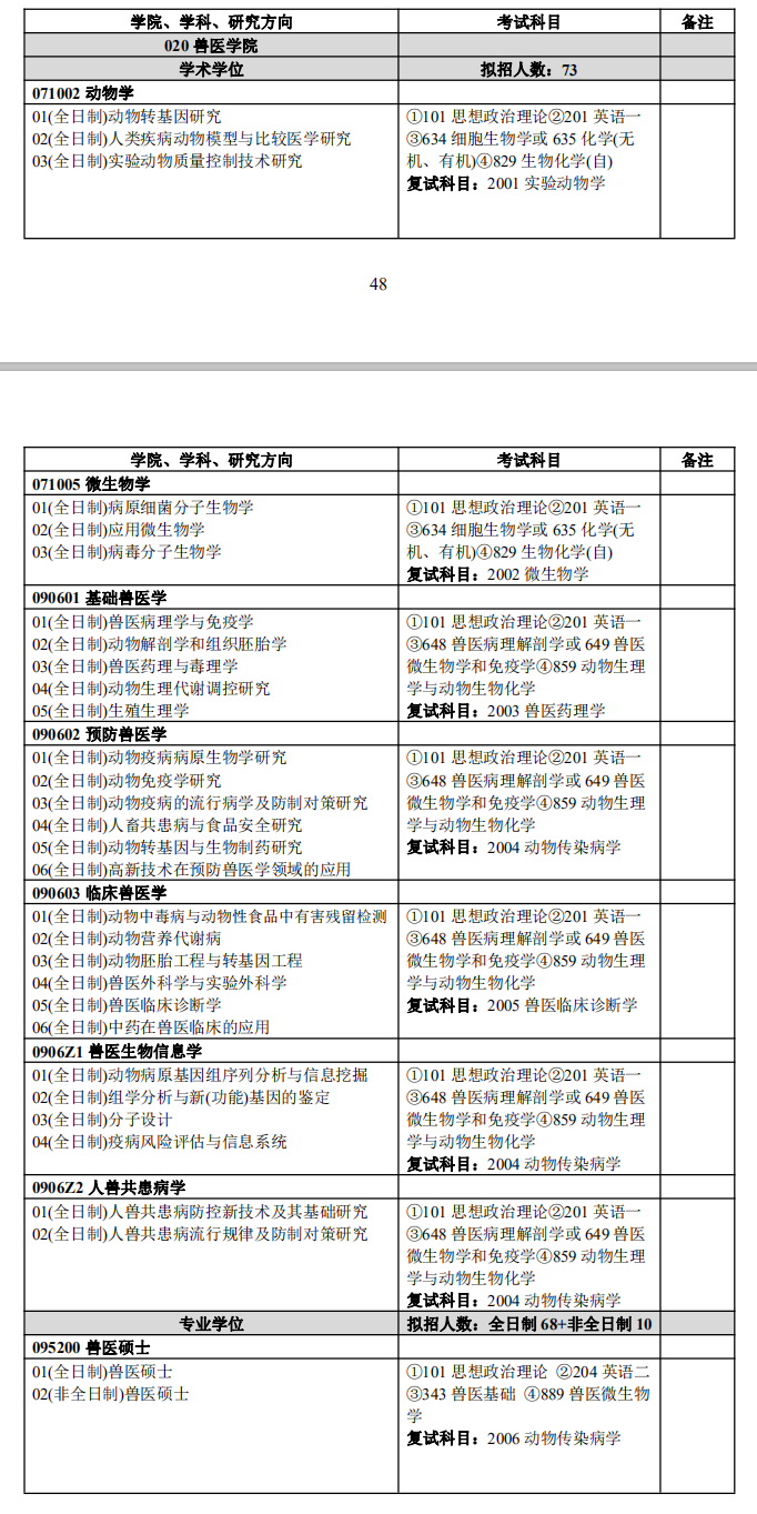
扬州大学兽医学院2019考研专业目录的详细内容已经公布,各位考生赶紧跟着文都考研的小编一起来看一看吧,专业目录反映了一个院校的招生专业情况,考生们要仔细查看呦。
更多考研信息请关注文都考研网【kaoyan.wendu.com 】,同时文都考研也会及时为考生们提供考研资讯 、报考指南 、专业目录 等信息,来帮助征战2019考研的考生。
【考研政治真题及答案解析汇总】
【考研专业课真题及答案解析汇总】
【考研英语复习资料汇总信息】
【研英语真题及答案解析汇总】
【研数学真题及答案解析汇总】
【研专业课真题及答案解析汇总】
考研专业目录
版权声明
本文版权属本网所有,任何媒体、网站或个人未经本网协议授权不得转载、链接、转贴或以其他方式复制发表。已经本站协议授权的媒体、网站,在下载使用时必须注明“稿件来源:文都教育”,违者本站将依法追究责任
选课报班