2020考研报名正在进行中,下面文都考研小编要给大家说说中国青年政治学院2020考研参考书目,快跟着小编一起看起来!
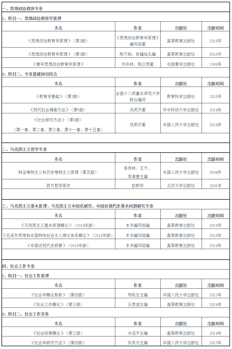
中国青年政治学院2020考研参考书目

备注:上述各专业中,“思想政治教育 、马克思主义基本原理、马克思主义中国化研究、中国近现代史基本问题研究”专业的复试推荐参考书目另见通知,其他各专业复试的推荐参考书目与初试相同。
完整版内容详见:http://yjsc.cyu.edu.cn/zsxx/xsxss/201909/t20190910_91274.html
推荐阅读:
以上就是文都考研小编,整理的中国青年政治学院2020考研参考书目,希望报考的考生,能够及时的按照上面的2020考研参考书目进行备考,胜利指日可待!

文都考研微信