子品牌
学习工具
扫码手机浏览
考研QQ 群二维码
文都考研 官方微信
文都考研 官方微博
课程
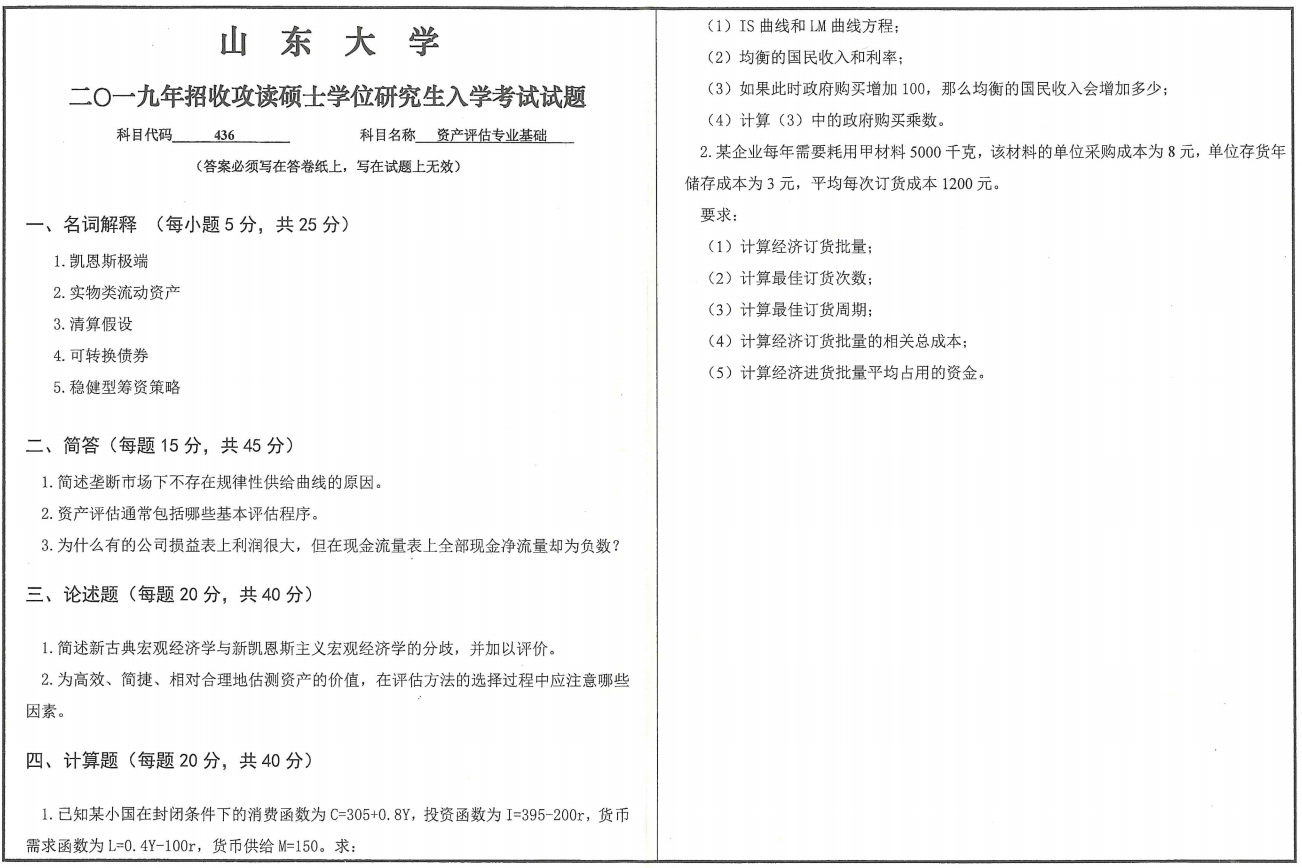
各位考生,院校历年考研真题是我们专业课复习的重要参考资料,本篇文章文都考研将为同学们带来山东大学考研真题-资产评估专业基础的内容,希望同学们能够认真练习。
山东大学2019年资产评估专业基础考研真题
更多关于各院校历年考研真题相关资讯信息,欢迎广大考生到文都考研网专业课真题频道查看。文都考研预祝同学们2020考研成功!
【考研政治真题及答案解析汇总】
【考研专业课真题及答案解析汇总】
【考研英语复习资料汇总信息】
【研英语真题及答案解析汇总】
【研数学真题及答案解析汇总】
【研专业课真题及答案解析汇总】
专业课真题
版权声明
本文版权属本网所有,任何媒体、网站或个人未经本网协议授权不得转载、链接、转贴或以其他方式复制发表。已经本站协议授权的媒体、网站,在下载使用时必须注明“稿件来源:文都教育”,违者本站将依法追究责任
选课报班