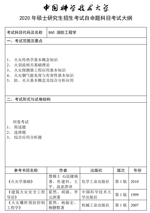
2021考研拉开了序幕,在正式复习之前,先了解一下考研大纲吧!考研大纲就是老师出卷的“复习资料”,其重要性不言而喻,大家要高度重视哦!文都考研小编为大家带来了中国科学技术大学2020消防工程学考试大纲。

以上就是中国科学技术大学2020消防工程学考试大纲。更多2020中国科学技术大学其他专业考试大纲,持续更新中。
相关推荐
2021考研拉开了序幕,在正式复习之前,先了解一下考研大纲吧!考研大纲就是老师出卷的“复习资料”,其重要性不言而喻,大家要高度重视哦!文都考研小编为大家带来了中国科学技术大学2020消防工程学考试大纲。

以上就是中国科学技术大学2020消防工程学考试大纲。更多2020中国科学技术大学其他专业考试大纲,持续更新中。
相关推荐
版权声明
本文版权属本网所有,任何媒体、网站或个人未经本网协议授权不得转载、链接、转贴或以其他方式复制发表。已经本站协议授权的媒体、网站,在下载使用时必须注明“稿件来源:文都教育”,违者本站将依法追究责任