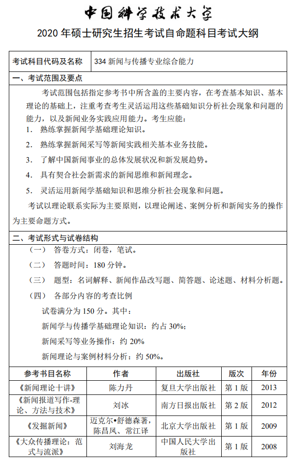
2020考研即将结束,2021考研也应该开始了!据小编推测,2020考研报考人数会在400万左右,考研难度会越来越大。面对此情形,考研大纲的重要性进一步凸显。考研大纲就是老师出卷的一句,大家要高度重视哦!文都考研小编为大家带来了中国科学技术大学2020新闻与传播专业综合能力考试大纲(专硕)。

以上就是中国科学技术大学2020新闻与传播专业综合能力考试大纲。更多2020中国科学技术大学其他专业考试大纲,持续更新中。
相关推荐
2020考研即将结束,2021考研也应该开始了!据小编推测,2020考研报考人数会在400万左右,考研难度会越来越大。面对此情形,考研大纲的重要性进一步凸显。考研大纲就是老师出卷的一句,大家要高度重视哦!文都考研小编为大家带来了中国科学技术大学2020新闻与传播专业综合能力考试大纲(专硕)。

以上就是中国科学技术大学2020新闻与传播专业综合能力考试大纲。更多2020中国科学技术大学其他专业考试大纲,持续更新中。
相关推荐
版权声明
本文版权属本网所有,任何媒体、网站或个人未经本网协议授权不得转载、链接、转贴或以其他方式复制发表。已经本站协议授权的媒体、网站,在下载使用时必须注明“稿件来源:文都教育”,违者本站将依法追究责任