子品牌
学习工具
扫码手机浏览
考研QQ 群二维码
文都考研 官方微信
文都考研 官方微博
课程
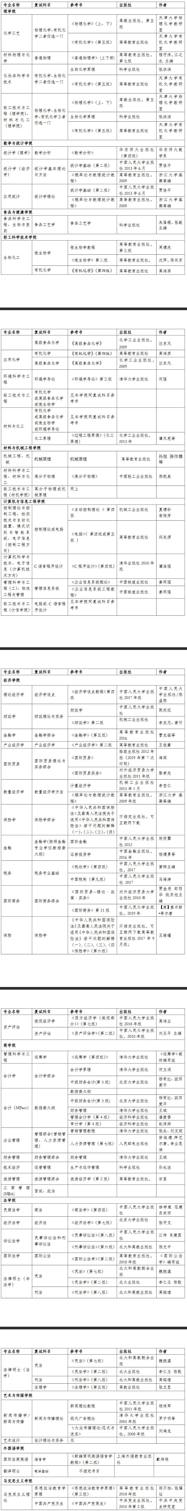
北京工商大学2020研究生复试参考书目已经公布,能够进入北京工商大学2020研究生复试环节的考生要仔细阅读本文内容,了解复试笔试科目的参考书,为2020研究生复试备考做出努力。
北京工商大学2020年硕士研究生复试参考书目
热门推荐
2020全国硕士研究生考试成绩排名查询
《一研为定·复试》文都2020考研复试【礼盒限时抢】
万众一心 众志成城,文都网校开放1400+课时清单
以上是北京工商大学2020年硕士研究生复试参考书目的全部信息,希望考生趁着这段时间努力备考,为复试加油!
【考研政治真题及答案解析汇总】
【考研专业课真题及答案解析汇总】
【考研英语复习资料汇总信息】
【研英语真题及答案解析汇总】
【研数学真题及答案解析汇总】
【研专业课真题及答案解析汇总】
复试资料
版权声明
本文版权属本网所有,任何媒体、网站或个人未经本网协议授权不得转载、链接、转贴或以其他方式复制发表。已经本站协议授权的媒体、网站,在下载使用时必须注明“稿件来源:文都教育”,违者本站将依法追究责任
选课报班