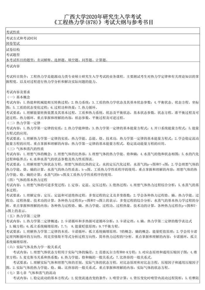
在备考初期,除了教材、复习经验等资料,还有一项重要资料哦。文都考研小编再为大家送上2021考研复习资料,那就是广西大学2021工程热力学考研大纲,希望能够给大家复习提供一个方向。鉴于2021工程热力学考研大纲发布较晚,我们先参考去年的。


以上就是广西大学2021工程热力学考研大纲。2021工程热力学考研大纲发布时间在8/9月份,一般变化不大,大家可以先参考2020工程热力学考研大纲复习。文都也为大家提供了疫情期间的课程,点击下方相关推荐领课学习吧。
相关推荐
在备考初期,除了教材、复习经验等资料,还有一项重要资料哦。文都考研小编再为大家送上2021考研复习资料,那就是广西大学2021工程热力学考研大纲,希望能够给大家复习提供一个方向。鉴于2021工程热力学考研大纲发布较晚,我们先参考去年的。


以上就是广西大学2021工程热力学考研大纲。2021工程热力学考研大纲发布时间在8/9月份,一般变化不大,大家可以先参考2020工程热力学考研大纲复习。文都也为大家提供了疫情期间的课程,点击下方相关推荐领课学习吧。
相关推荐
版权声明
本文版权属本网所有,任何媒体、网站或个人未经本网协议授权不得转载、链接、转贴或以其他方式复制发表。已经本站协议授权的媒体、网站,在下载使用时必须注明“稿件来源:文都教育”,违者本站将依法追究责任