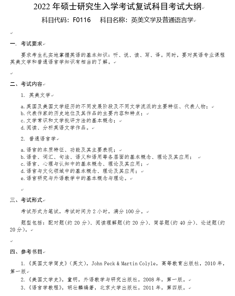
国防科技大学2022硕士研究生招生考试自命 题科目考试大纲已公布,考研大纲是规定全国硕士研究生入学考试相应科目的考试范围、考试要求、考试形式、试卷结构等政策指导性考研用书。文都考研网为大家整理“国防科技大学2022考研自命 题科目考试大纲”相关内容,快来一起看看吧~