1、 法学重点院校推荐理由
西南政法大学民商法学院在原法律系、法学一系民商法学科基础上于2003年7月调整组建而成。学院下设民法、商法、知识产权法、房地产法、婚姻家庭继承法与妇女理论共5个研究所,并在原民商法研究中心、知识产权研究中心、罗马法与现代法学研究中心、法国法研究中心、民族法学研究中心、罗马法与现代法学研究中心、法国研究中心、民族法学研究中心基础上组建成立重庆首批人文社科研究基地――重庆市西南政法大学市场交易法律制度研究基地。目前承担着多项、省部级、校级重点课题,在全国民商法学界享有较高的声誉。因此,跨考教育推荐考法学专业研究生的同学选择西南政法大学。
2 、招生专业的老师情况
刘建宏 教授 现任西南政法大学讲席教授, 法学院院长,国际犯罪学领域中的学者,主要研究领域为刑事司法,犯罪学,毒品犯罪。
梅传强 现为西南政法大学法学院副院长、教授, 研究领域为刑法学和犯罪学。
3 、招生专业的就业情况(包括方向和薪资)
西南政法法学专业研究生历年就业主要方向包括考取国家或地方公务员、律师事务所、各种所有制企业等,薪资水平处于中上等。
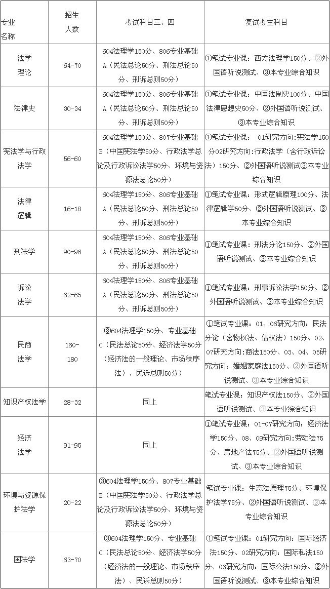
4 、招生专业的考试科目及招生人数情况(以下各专业初试考试科目一为政治,科目二为英语一)

5 、参考书目
法学理论
《法理学初阶》,付子堂主编,法律出版社第三版;(注:法学各专业初试参考书目);
《法理学高阶》(绪论及上编),付子堂主编,高教出版社2008年版。(注:法学理论专业复试参考书目);
法律逻辑
《实用司法逻辑学》,雍琦主编,法律出版社
法律史
《外国法制史》,张培田主编,人民出版社
《西方法律思想史》,严存生主编,法律出版社
宪法学与行政法学
《宪法学》,文正邦主编,法律出版社
《行政法与行政诉讼法学》,王学辉主编,科学出版社
刑法学
《刑法总论》,李永升主编,法律出版社
诉讼法学
(1)刑事诉讼法方向:
《刑事诉讼法学》(第二版),徐静村主编,法律出版社
(2)民事诉讼法方向:
《民事诉讼法原理》,田平安主编,厦门大学出版社
侦查学
《刑事侦查学》,郭晓彬主编,群众出版社
《痕迹学》,邹明理主编,法律出版社
警察科学
《警察学》,冯德文著,中国人民公安大学出版社
《犯罪学》,张绍彦著,法律出版社
民商法学
《民法》,张玉敏主编,高等教育出版社
《商法学》,赵万一主编,中国人民大学出版社
《知识产权法》,张玉敏主编,法律出版社
经济法学
《经济法学》,李昌麒主编,法律出版社
《劳动法》,郭捷主编,中国政法大学出版社
环境与资源保护法学
《环境资源保护法》,曹明德、张志辽主编,人民大学
国际法学
《国际经济法学》,赵学清、邓瑞平主编,法律出版社
《国际私法》,赵生祥主编,法律出版社

文都考研微信