1 、法学重点院校推荐理由
华东政法大学现已发展为一所以法学学科为主,兼有经济、管理、金融、外语等专业的多科性院校。设有1个法学博士后科研流动站,国际法学、法律史、刑法学、经济法学4个博士点,法学理论、法律史、宪法学与行政法学、刑法学、民商法学、诉讼法学、经济法学、环境与资源保护法学、国际法学9个法学硕士点和1个法律专业硕士点,可以招收在职研究生。国际经济法学和法律史学学科是司法部重点学科,法学学科是上海市重点学科。因此,跨考教育认为,考法学专业研究生的同学选择华东政法大学。
2 、招生专业的老师情况
丁凌华:教授 主要研究方向:法律史华东政法大学教授,硕士生导师。从事法律史学教学和研究。
丁以升:教授 主要研究方向:法理学 哲学博士,华东政法大学教授,硕士生导师。从事法理学的教学与研究。
王立民:教授 主要研究方向:法律史
3 、招生专业的就业情况(包括方向和薪资)
华东政法大学法学研究生就业方向包括政府机构、银行、律所、企业等,薪资相对于其它专业处于中上水平。
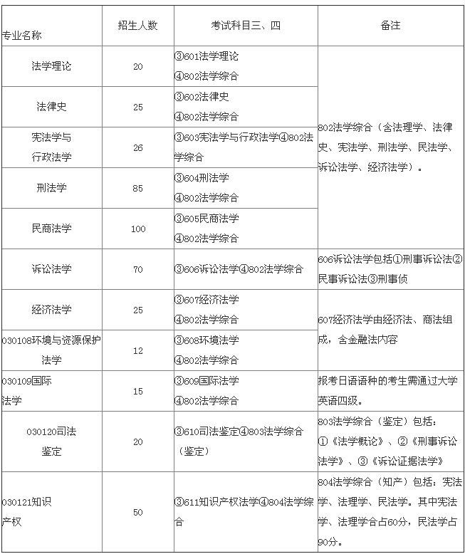
4、 招生专业的考试科目及招生人数情况(以下专业考试科目一为政治,科目二为英语一)

5、 参考书目
030101法学理论
《法理学导论》徐永康主编、顾亚璐副主
030102法律史
《中国法制史》王立民主编,上海人民出版社
《外国法制史》(第四版)(21世纪法学规划教材)何勤华主编,法律出版社
《宪法学》童之伟 殷啸虎主编,上海人民出版社、北京大学出版社
《行政法与行政诉讼法学》沈福俊 邹荣主编,北京大学出版社、上海人民出版社
030104刑法学
《刑法学》刘宪权主编,上海人民出版社
030105民商法学
《民法学》(高等政法院校规划教材)彭万林主编,法大出版社
《婚姻家庭继承法学》许莉主编,北京大学出版社
《商法学》(高等政法院校教材)覃有土主编,中国政法大学出版社
《刑事诉讼法学》(第二版)叶青主编,上海人民出版社
《民事诉讼法案例与图表》叶青主编,法律出版社
《法律逻辑的理论与实践》,张晓光主编,学林出版社
030107经济法学
《经济法教程》(第二版)顾功耘主编,上海人民出版社、北京大学出版社
《商法教程》(第二版)顾功耘主编,上海人民出版社、北京大学出版社
《证券法教程》吴弘主编,北京大学出版社
030108环境与资源保护法学
《环境保护法教程》(第五版)韩德培主编,法律出版社
030120司法鉴定
《司法鉴定法立法研究》杜志淳等著,法律出版社
法医学方向:《法医学》闵银龙主编,中国法制出版社
《医患纠纷司法鉴定理论与疑案评析》,闵银龙主编,北京大学出版社

文都考研微信