1 、法学考研重点院校推荐理由
2002年1月教育部批准法学院法学理论学科为国家重点建设学科,并于2002年9月底完成了建设项目论证工作。法学理论重点学科以法理学、西方法哲学、法律社会学、法律文化学、法律经济学为主要研究方向。2001年6月,合校后法学院新的领导班子组建后,根据一级学科招生培养的实际情况,对现行的教学单位进行了改革,撤销了1988年建院以来设立的法学系、经济法学系、国际法学系三个系,建立了法理学与法律史学、宪法学与行政法学、刑事法学、民商法学、经济法学、国际法学六个教研部。因此,跨考教育推荐考法学专业研究生的同学选择吉林大学。
2 、招生专业的老师情况
张文显:教授 主要研究领域和研究方向是法理学、当代西方法哲学、法律社会学和法律政治学,尤其是法理学和当代西方法哲学。
霍存福:教授 主要研究方向为法律史、法律文化。
3 、招生专业的就业情况(包括方向和薪资)
吉大的专业之一就是法律,但最近几年法律的就业困难,而且法学院也逐渐的衰落了,说走遍天下都不怕那是有点夸张了。不过如果你有吉大法学研究生的文凭,加上一张司法考试的合格证,在东北地区来说找一份满意的好工作是不成问题的。毕竟吉大法律在全东北来说也算是了,吉林省的司法系统光吉大的毕业生就占了一大半。
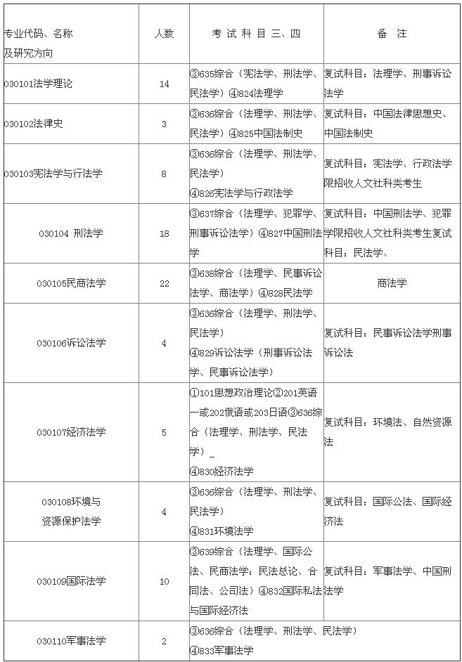
4、 招生专业的考试科目及招生人数情况(以下各专业考试科目一为政治,科目二为英语一)

5 参考书目
《法理学》张文显主编,高等教育出版社、北京大学出版社
《刑法学》(上、下)李洁主编,中国人民大学出版社
《商法学》(第三版)范健主编,高等教育出版社、北京大学出版社
《中国法制史》(第二版)曾宪义主编,高等教育出版社、北京大学出版社
《行政法与行政诉讼法》,姜明安主编,北京大学出版社、高等教育出版社
《刑事诉讼法》(第二版),陈光中主编,北京大学出版社、高等教育出版社
《经济法》(第三版)杨紫煊主编,北京大学出版社、高等教育出版社
《环境保护法教程》(第五版)韩德培主编,法律出版社
《国际法》(第二版)白桂梅主编,北京大学出版社
《国际经济法》(第二版)陈安主编,法律出版社
《民事诉讼法》(第三版)江伟主编,高等教育出版社

文都考研微信