2016考研初试即将来临,复习也进行到了最后关键的冲刺阶段,这个时候的复习至关重要,已经没有太多的时间去把每一个知识点都复习一遍,做题也应该要选择精华模拟题来做。在此,文都考研小编向大家分享一本很赞的2016考研英语模拟试题资料——《2016考研英语考场最后六套题》。本书是由文都考研英语辅导专家何凯文老师亲自执笔编写的,本书主要针对广大考生普遍存在的弱点,依据《2016年全国硕士研究生入学统一考试英语(一)考试大纲》,在总结历年真题的基础上,认真分析和研究考研方向,精心设计编撰而成。相信本书一定能够帮助广大考生在较短的时间内明确复习重点,把握出题思路。为考生的复习备考指明方向,更为考生夺取打下坚实基础。
以下给大家分享本书的部分节选,并汇总在 《2016考研英语考场最后六套题(汇总)》,供大家抢先学习。对本书感兴趣的同学,还可以点击本文底部图书的链接,进入文都书城了解详细情况哦!









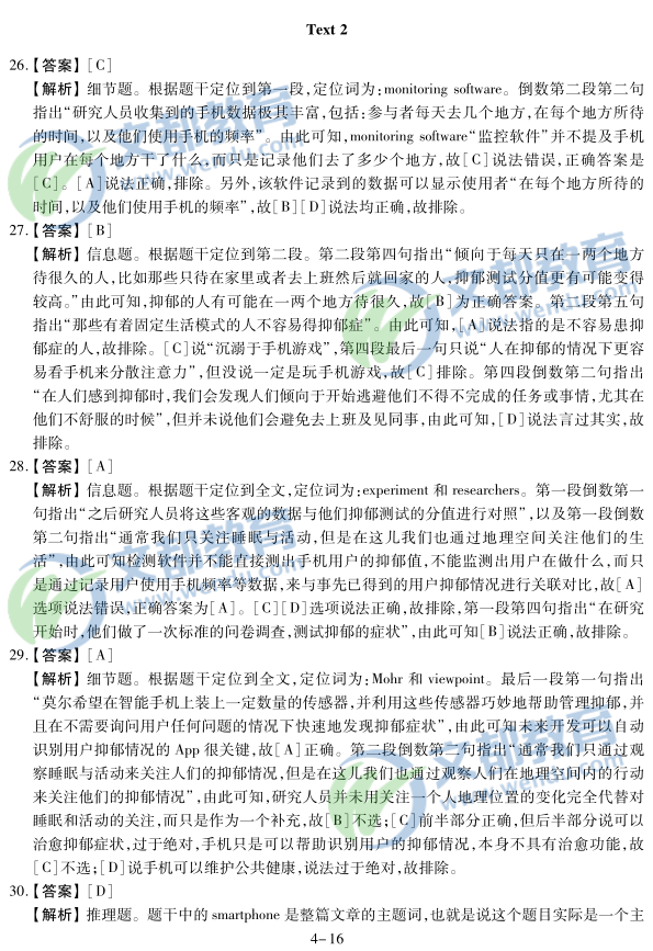
本文摘自:何凯文《2016考研英语考场最后六套题》

>>>点击进入书城
| *** 热点推荐 *** | |
|
|
| *** 复习必看 *** | |
|
|
【版权声明】
本文版权属本网所有,任何媒体、网站或个人未经本网协议不得转载、链接、转贴或以其他方式复制发表。已经本站协议的媒体、网站,在下载使用时必须注明“稿件来源:文都教育”,违者本站将依法追究责任。

文都2017考研万人讲座专题
文都考研微信